Skip to content
Quantum Zeitgeist
  • Quantum Computing
    • Quantum Computing News
    • Quantum Research News
    • Quantum Computing Business News
    • Quantum Algorithms
    • Quantum Physics
    • Quantum Hardware
    • Quantum Applications
    • Quantum Security
    • Quantum Sensors
    • Quantum Machine Learning
    • Quantum Funding Landscape
    • Quantum Internet
    • Quantum Programming
    • Quantum Features
    • Quantum Cryptography
    • Quantum Companies
    • Quantum Cloud
  • Technology News
    • Physics
    • Artificial Intelligence
    • Machine Learning
    • Robotics
    • Technology Features
  • Quantum Navigator

Tag: quantum circuits

  • Quantum Simulations Confirm Material’s Robust Topological Properties Despite Interactions
    Physics, Quantum Simulation

    Quantum Simulations Confirm Material’s Robust Topological Properties Despite Interactions

    by Muhammad Rohail T.May 19, 2026
  • Quantum Computing Gains Firmer Foundations with Completed KAK Decomposition Proof
    Quantum Research News

    Quantum Computing Gains Firmer Foundations with Completed KAK Decomposition Proof

    by Muhammad Rohail T.May 19, 2026
  • Quantum Circuits Now ADAPT to Hardware, Boosting Accuracy and Speed
    Quantum Programming

    Quantum Circuits Now ADAPT to Hardware, Boosting Accuracy and Speed

    by Muhammad Rohail T.May 19, 2026
  • Honeycomb graphene sheet bending into a chip-like structure
    Quantum Algorithms, Quantum Computing News

    How MicroAlgo’s MOEA Balances Quantum Circuit Performance Metrics

    by Ivy DelaneyMay 15, 2026
  • Nature Physics Accurately Models Harmonics With Second-Order Contribution
    Physics, Quantum Physics

    Nature Physics Accurately Models Harmonics With Second-Order Contribution

    by Ivy DelaneyMay 13, 2026
  • MIT Detects Circuit Distortions Increasing Quantum Computation Error Rates
    Quantum Hardware, Quantum Research News

    MIT Detects Circuit Distortions Increasing Quantum Computation Error Rates

    by Ivy DelaneyMay 13, 2026
  • Chip with four illuminated input ports
    Quantum Physics, Quantum Research News

    American Physical Society Codes Hit 1.1% Threshold for Error Correction

    by Ivy DelaneyMay 12, 2026
  • Green circuit board with labelled chips
    Quantum Events

    ETH Zurich’s Hofstetter Explains Quantum Circuit Synthesis with Diffusion Models

    by The NeuronMay 5, 2026
  • Quantum Simulations Unlock Insights into Matter Created during High-Energy Collisions
    Quantum Simulation

    Quantum Simulations Unlock Insights into Matter Created during High-Energy Collisions

    by Muhammad Rohail T.April 29, 2026
  • Green circuit board with labelled chips
    Quantum Computing, Quantum Finance

    Haiqu’s Method Cuts Circuit Depth for Financial Modelling

    by Dr. DonovanApril 28, 2026
  • Quantum Circuits Now Tackle Complex Problems Beyond Classical Computers
    Quantum Technology

    Quantum Circuits Now Tackle Complex Problems Beyond Classical Computers

    by Muhammad Rohail T.April 27, 2026
  • Researchers Construct Key Search Operator, Paving Way for Potential Speedup
    Quantum Algorithms

    Researchers Construct Key Search Operator, Paving Way for Potential Speedup

    by Muhammad Rohail T.April 27, 2026
  • Chip with four illuminated input ports
    Quantum Computing, Quantum Algorithms

    Politecnico di Milano’s Method Reduces Qubits 75% for Optimization Algorithms

    by Rusty FlintApril 26, 2026
  • Atomic model with orbital paths
    Quantum Computing, Quantum Computing News

    Majorana Codes Enable Forbidden Gates Using Quantum Reference Frames

    by Rusty FlintApril 26, 2026
  • Quantum Neural Networks Gain Robust Testing with New Framework
    Quantum Machine Learning

    Quantum Neural Networks Gain Robust Testing with New Framework

    by Physics NewsApril 23, 2026
  • Rainbow halo linking two particles
    Quantum Computing, Quantum Physics

    Pauli Propagation Cuts Simulation Error For Average-Case Quantum Circuits

    by Dr. DonovanApril 23, 2026
  • Artificial Atoms Amplify Microwaves in Quantum Circuit Breakthrough
    Quantum Computing

    Artificial Atoms Boost Quantum Circuit Microwaves

    by Muhammad Rohail T.April 14, 2026
  • Quantum Entanglement Reveals Subtle Link Between Contextuality and Nonlocality
    Quantum Physics, Quantum Mechanics

    Quantum Entanglement: Contextuality & Nonlocality Link

    by Muhammad Rohail T.April 9, 2026
  • Quantum Circuits Compute Parity with Sufficient Fourier Concentration
    Quantum Computing

    Quantum Circuits Compute Parity with Fourier Concentration

    by Muhammad Rohail T.April 9, 2026
  • Quantum computing processor with qubits represented on the Bloch sphere
    Physics

    Noise Limits Quantum Circuit Complexity

    by Dr. DonovanApril 6, 2026
  • QuTech Study Tracks Performance of Growing Quantum Circuits in Silicon
    Quantum Computing, Quantum Computing News, Quantum Hardware

    Silicon Qubits Track Growing Quantum Circuit Performance

    by Dr. DonovanApril 2, 2026
  • QuEra Computing Open-Sources Simulator for Large-Scale Quantum Error Correction
    Quantum Computing, Quantum Computing News, Quantum Simulation

    QuEra: Open-Source Simulator for Quantum Error Correction

    by Dr. DonovanApril 2, 2026
  • Distributed Quantum Systems Gain Efficiency through New Compilation Techniques
    Quantum Algorithms, Quantum Physics

    Quantum Compilers Boost Distributed System Efficiency

    by Muhammad Rohail T.April 2, 2026
  • Quantum Models Now Simulate Complex Processes with Far Simpler Circuits
    Quantum Computing

    Quantum Models Simplify Complex Process Simulation

    by Dr DMarch 28, 2026
  • Quantum Circuits Evolve Themselves to Find Lowest Energy States
    Quantum Algorithms, Quantum Machine Learning

    Quantum Circuits Self-Optimize for Lowest Energy States

    by Dr DMarch 27, 2026
  • Superconducting quantum processor chip cooled to near absolute zero
    Physics, Quantum Algorithms, Quantum Computing

    Rigetti: Qubit-Efficient Algorithm for Optimization

    by Dr. DonovanMarch 24, 2026
  • Single-Atom Amplifier Boosts Quantum Computer Readout Speeds Twofold
    Quantum Hardware

    Atom Amplifier Doubles Quantum Computer Readout Speed

    by Rusty FlintMarch 24, 2026
  • Superconducting quantum processor chip cooled to near absolute zero
    Quantum Computing, Deep Tech, Quantum Hardware

    OQC Filters Counter Purcell Decay in Quantum Processors

    by Dr. DonovanMarch 20, 2026
  • Floating luminous disc above a glowing blue ring on a dark surface, suggesting a hovering energy field or portal-like structure.
    Quantum Computing

    Quantum Circuits Simulate Microscope Images

    by Muhammad Rohail T.February 18, 2026
  • Microscopic Flaws Limiting Quantum Computer Power Are Now Linked to Material Structure
    Quantum Computing

    Aluminum Structure Limits Quantum Computer Power

    by Muhammad Rohail T.February 16, 2026
  • New Technique Thoroughly Tests Quantum Programs Without Detailed Blueprints
    Quantum Physics

    Quantum Program Testing: SB-QOPS Detects Faults

    by Muhammad Rohail T.February 16, 2026
  • Quantum Computers’ Data Bottleneck Eased with New Loading Technique
    Quantum Computing

    Quantum Data Loading Eased with AQER Technique

    by Muhammad Rohail T.February 5, 2026
  • Wigner’s Friend Circuit Achieves 0.877 Inter-Branch Communication Witness Fidelity on IBM
    Quantum Computing Business News

    Wigner’s Friend: 877 Fidelity on IBM Quantum

    by Muhammad Rohail T.January 27, 2026
  • Quantum Circuit Pruning Achieves 47.7% Fidelity Gain Via Smart Approximation
    Quantum Computing

    Quantum Circuit Pruning Boosts Fidelity 47.7%

    by Muhammad Rohail T.January 22, 2026
  • D-Wave Completes Acquisition of Quantum Circuits Inc, Making it Now Annealing + Gate
    Quantum Computing Business News

    D-Wave Buys Quantum Circuits: Annealing & Gate Systems

    by Dr. DonovanJanuary 20, 2026
  • Frame Representations Enable Classical Simulation of Noisy Quantum Circuits with One-Norm Cost
    Quantum Computing

    Frames Boost Noisy Quantum Circuit Simulation

    by Muhammad Rohail T.January 12, 2026
  • Qnerf Achieves Compact 3D Scene Rendering with Novel Hybrid Quantum-Classical Approach
    Quantum Computing

    QNeRF: Quantum-Classical 3D Scene Rendering

    by Muhammad Rohail T.January 12, 2026
  • Quantum Control Advances with T-Depth 1 Catalysis Using Universal n-Qubit Catalyst
    Quantum Algorithms

    Quantum Control: T-Depth 1 Catalysis Boosts Scalability

    by Muhammad Rohail T.January 8, 2026
  • Quantum Feature Fusion Achieves Robust Classification of Complex, High Dimensional Data
    Quantum Sensors

    Quantum Fusion Boosts Complex Data Classification

    by Muhammad Rohail T.December 30, 2025
  • Quantum Information Methods Explore Gravity, Revealing Potential Non-Classical Spacetime Behaviour
    Physics

    Quantum Gravity: Information Reveals Spacetime Clues

    by Muhammad Rohail T.December 30, 2025
  • Domain-aware Quantum Circuit Achieves Efficient Machine Learning on NISQ Devices
    Quantum Physics

    Quantum Circuit Boosts NISQ Machine Learning

    by Muhammad Rohail T.December 24, 2025
  • Nvidia’s cuQuantum SDK Targets AI-Powered Quantum Processor Tools
    Artificial Intelligence, Quantum Computing Companies

    Nvidia cuQuantum SDK Speeds Quantum Simulations

    by Dr. DonovanDecember 19, 2025
  • Researchers Link Quantum Circuit Depth to Classical Simulation
    Quantum Simulation

    Quantum Circuits & Classical Simulation Context

    by Dr. DonovanDecember 19, 2025
  • Open Quantum Launches Free Access to Quantum Computers
    Quantum Cloud

    Open Quantum Launches Free Access to Quantum Computers

    by Dr. DonovanDecember 19, 2025
  • Reset Operations in Cloud Quantum Computers Enable Circuits to Run for Free
    Quantum Computing

    Cloud Quantum Computing: Free Circuit Runs with Resets

    by Muhammad Rohail T.December 18, 2025
  • Variational Quantum Eigensolver Enables Novel Regularization in Generative Adversarial Networks
    Quantum Algorithms

    VQE Regularizes GANs for Image Classification

    by Muhammad Rohail T.December 17, 2025
  • Variational Quantum Eigensolver Mitigation Strategies, Tested on 14 Qubits, Demonstrate Improved Convergence with Pretrained Ansatz at 2.2x
    Quantum Algorithms

    VQE Mitigation Boosts Convergence on 14 Qubits

    by Muhammad Rohail T.December 16, 2025
  • Quantum Simulation of M/G/1/K Queues Achieves 0.99 Fidelity with 63 Qubits, Enabling Variance Reduction of 0.76 and 3% Error
    Quantum Algorithms

    Quantum Simulation Cuts Queue Error to 3%

    by Muhammad Rohail T.December 15, 2025
  • Tianyan Quantum Cloud Demonstrates Quantum Advantage with 99.90% Fidelity, Completing 24-Cycle Tasks in Minutes
    Quantum Hardware

    Quantum Cloud Achieves 99.90% Fidelity, 24-Cycle Tasks

    by Muhammad Rohail T.December 12, 2025
  • Adaptive Subspace Variational Quantum Eigensolver Enables Microwave Simulation with Reduced Resource Consumption
    Quantum Algorithms

    VQESolver Cuts Resources for Microwave Simulation

    by Muhammad Rohail T.December 12, 2025
  • Single-step Pulse Scheme Accelerates Superconducting Cavity Reset by a Factor of Six
    Quantum Hardware

    Superconducting Cavity Reset Speedup by Six

    by Muhammad Rohail T.December 11, 2025
  • Sycamore Circuit Simulation Achieves 0.549 XEB Score, Surpassing Google’s 0.002 Using Hybrid CPU/GPU HPC
    Quantum Hardware

    Sycamore Simulation: 0.549 XEB Beats Google’s Score

    by Muhammad Rohail T.December 10, 2025
  • Quantum Simulations of SU(2) Lattice Gauge Theory with 18 Qubits Enable Study of Energy-Loss and Hadronization
    Quantum Computing Business News

    18-Qubit Simulation Studies Quark-Gluon Plasma Energy Loss

    by Muhammad Rohail T.December 10, 2025
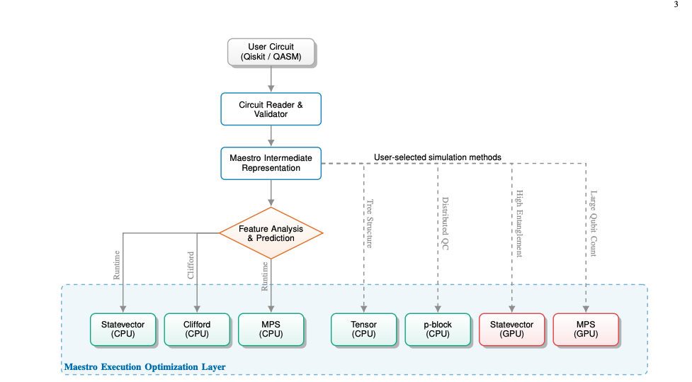
  • Qoro Quantum Team Develops Maestro for Scalable Quantum Algorithm Research
    Quantum Algorithms

    Qoro Maestro Simplifies Quantum Algorithm Research

    by Dr. DonovanDecember 5, 2025
  • Quantum Hardware Efficiently Selects Auxiliary Variables for QUBO Formulations, Reducing Compilation Overhead
    Quantum Algorithms

    Quantum Hardware Cuts QUBO Compilation Overhead

    by Muhammad Rohail T.November 27, 2025
  • High-order Splitting of Non-Unitary Operators Achieves Sixth-Order Accuracy on Quantum Computers
    Quantum Algorithms

    Sixth-Order Accuracy with Non-Unitary Operators

    by Muhammad Rohail T.November 26, 2025
  • Quantum Machine Learning Enables 10times Faster Reduced Order Modelling of Turbulent Flows
    Quantum Mechanics

    Quantum ML Speeds Turbulent Flow Modeling 10x

    by Muhammad Rohail T.November 26, 2025
  • Qutrit Harrow-Hassidim-Lloyd Algorithm Achieves Reduced Qudit Count for Hydrogen Molecule Potential Energy Calculations
    Quantum Research News

    Qutrit Algorithm Cuts Hydrogen Molecule Calculation Cost

    by Muhammad Rohail T.November 25, 2025
  • Pid Controller Mitigates Barren Plateaus in Noisy Variational Quantum Circuits, Enabling Robust Optimization
    Quantum Algorithms

    PID Control Fixes Noisy Quantum Optimization

    by Muhammad Rohail T.November 25, 2025
  • Reinforcement Learning Optimizes Quantum Circuit Architectures for Molecular Potential Energy Curves
    Quantum Algorithms

    Reinforcement Learning & Quantum Molecular Simulation

    by Muhammad Rohail T.November 24, 2025
  • Andqaser: Quantum Architecture Search Achieves 50% Accuracy Improvement with 20% Depth Reduction
    Quantum Research News

    Andqaser: Quantum Architecture Search Boosts Accuracy

    by Muhammad Rohail T.November 21, 2025
  • Quantum State Preparation of Multivariate Functions Achieves 9-dimensional Gaussian with 54 Qubits Using Tensor Networks
    Quantum Computing

    54 Qubits Prepare 9D Gaussian with Tensor Networks

    by Muhammad Rohail T.November 21, 2025
  • Divide-et-Impera Heuristic-Based Randomized Search Achieves Improved 20-Qubit Quantum Circuit Routing
    Quantum Computing

    DIRSH Improves 20-Qubit Quantum Circuit Routing

    by Muhammad Rohail T.November 21, 2025
  • Depth Optimization of Ansatz Circuits Enables Efficient Variational Quantum Algorithms for Fluid Dynamics
    Quantum Algorithms

    Ansatz Optimization Boosts Quantum Fluid Dynamics

    by Muhammad Rohail T.November 19, 2025
  • Taming Barren Plateaus in Arbitrary Quantum Circuits with Four-Gate Channels Enables Scalable Optimization
    Quantum Computing

    Four-Gate Channels Tame Quantum Barren Plateaus

    by Muhammad Rohail T.November 19, 2025
  • ALD Boosts All-Nitride Superconducting Qubits
    Quantum Hardware

    ALD Boosts All-Nitride Superconducting Qubits

    by Quantum StrategistNovember 15, 2025
  • Sample-efficient Quantum Error Mitigation Via Classical Learning Surrogates Achieves Constant Measurement Overhead for Circuits
    Quantum Computing

    Quantum Error Mitigation Cuts Measurement Overhead

    by Muhammad Rohail T.November 14, 2025
  • Variational Noise Mitigation Reproduces Quantum Fourier Transform with Higher Fidelity under Coherent Noise Conditions
    Quantum Algorithms

    Quantum Fourier Transform Boosts Fidelity with Noise

    by Muhammad Rohail T.November 13, 2025
  • Vortex-controlled Quasiparticle Multiplication Degrades Transmon Coherence in Superconducting Resonators
    Quantum Hardware

    Vortex Effects Degrade Transmon Coherence

    by Muhammad Rohail T.November 12, 2025
  • Quantum Computing Modules Enhance Statistical Physics Education with Simulations of Random Walks and the Ising Model
    Quantum Research News

    Quantum Computing Simulates Statistical Physics Models

    by Muhammad Rohail T.November 11, 2025
  • Cobble: Compiling Block Encodings Achieves 25.4x Speedups for Quantum Computational Linear Algebra
    Quantum Research News

    Cobble: 25.4x Speedups for Quantum Linear Algebra

    by Muhammad Rohail T.November 10, 2025
  • Quantum Algorithm Solves Job Shop Scheduling on 97 Qubit IonQ Forte QPUs
    Quantum Algorithms

    Quantum QAOA Solves Scheduling on IonQ QPU

    by FuturistNovember 3, 2025
  • Scalable Quantum Circuit Mapping with Affine Abstractions Minimizes SWAP Gates and Reduces Circuit Latency
    Quantum Programming

    Quantum Circuit Mapping Cuts SWAP Gates, Latency

    by Muhammad Rohail T.November 3, 2025
  • Quantum Simulation of Actinide Chemistry Achieves Scalable Algorithms on Trapped Ion Quantum Computers with 19 Qubits
    Quantum Algorithms

    Quantum Simulation Models Plutonium with 19 Qubits

    by Muhammad Rohail T.October 31, 2025
  • Quantum Paraelectric Materials Enable MHz Three-Wave Mixing for Compact Quantum Devices
    Quantum Hardware

    Quantum Paraelectrics Boost MHz Three-Wave Mixing

    by Muhammad Rohail T.October 30, 2025
  • Quantum Circuits Achieve Constant-cost Clifford Operations with Four Applications of Global Interactions, Matching Theoretical Limits
    Quantum Algorithms

    Quantum Circuits Cut Clifford Operation Costs

    by Muhammad Rohail T.October 29, 2025
  • Twisted Superconducting Quantum Diodes Achieve 27.6 Percent Efficiency, Enhancing Anharmonicity and Fidelity
    Quantum Hardware

    Twisted Quantum Diodes Boost Efficiency to 27.6%

    by Muhammad Rohail T.October 29, 2025
  • Reinforcement Learning Optimizes CNOT Quantum Circuits, Achieving High Efficiency for Matrices up to Size 8
    Quantum Algorithms

    RL Optimizes CNOT Circuits, Boosts Efficiency

    by Muhammad Rohail T.October 28, 2025
  • Quantum Remeshing with Polylogarithmic Measurements Efficiently Encodes Fracture Mechanics for Crack Opening Simulations
    Technology, Quantum Research News

    Quantum Remeshing Simulates Crack Opening

    by Muhammad Rohail T.October 21, 2025
  • Symmetry-protected Qubits in Superconducting Circuits Achieve Millisecond Coherence, Enabling Robust Quantum Information Storage
    Quantum Hardware, Quantum Research News

    Superconducting Qubits Achieve Millisecond Coherence

    by Muhammad Rohail T.October 21, 2025
  • Fast CZ Gate Via Energy-Level Engineering Achieves 99.99% Fidelity in Superconducting Qubits
    Quantum Hardware, Quantum Research News

    99.99% Fidelity CZ Gate with Energy-Level Engineering

    by Muhammad Rohail T.October 16, 2025
  • Finite Energy Quantum Computers Demonstrate No Superpolynomial Advantage for Continuous- over Discrete-Variable Gates
    Quantum Research News

    Quantum Computers: No Advantage for Continuous Gates

    by Muhammad Rohail T.October 13, 2025
  • Quantum Advantage from Sampling Shallow Circuits Achieves Distance of from Classical Simulations
    Quantum Algorithms

    Quantum Sampling Beats Classical Simulations

    by Quantum StrategistOctober 10, 2025
  • Construction of Maximally Entangled Basis Vectors for N-Qubit Systems Enables Scalable Quantum Technologies
    Quantum Algorithms

    Entangled Qubit Systems Enable Scalable Quantum Tech

    by Quantum EvangelistOctober 8, 2025
  • Gate-tunable Nanowire Josephson Amplifiers Achieve 20dB Gain with Nearly 1GHz Frequency Tuning
    Quantum Hardware, Quantum Research News

    Nanowire Josephson Amplifiers Gain 20dB, 1GHz Tuning

    by Muhammad Rohail T.October 7, 2025
  • Quantum Circuits Visualized with State Vector Difference Highlighting Elucidates Amplitudes Layer-to-Layer
    Quantum Simulation, Quantum Research News

    Quantum Circuits: Visualizing Amplitudes with MuqcsCraft

    by Muhammad Rohail T.October 6, 2025
  • Lightweight Extrapolation Framework Improves Error Mitigation in Structured Quantum Algorithms
    Quantum Computing Business News

    Error Mitigation Boosts Structured Quantum Algorithms

    by Dr. DonovanSeptember 25, 2025
  • Shallower Circuits Boost Wave Packet Prep on Noisy Hardware
    Quantum Research News

    Shallower Circuits Boost Wave Packet Prep on Noisy Hardware

    by Dr. DonovanSeptember 25, 2025
  • Linear Chain Ansatz for Quantum Approximate Optimization Achieves Depth-independent Scaling with 100 Qubits and 0.78 Fidelity
    Quantum Research News

    Linear Ansatz Scales QAO to 100 Qubits

    by Muhammad Rohail T.September 24, 2025
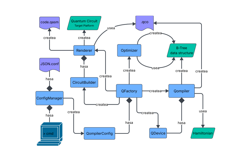
  • Qompiler Synthesizes Quantum Circuits from Arbitrary Hamiltonians with Traceable B-Tree Representation
    Quantum Research News

    Qompiler: Circuits from Hamiltonians with B-Trees

    by Muhammad Rohail T.September 24, 2025
  • Quantum Reinforcement Learning Achieves 7-Qubit Reuse for T Time Steps with Grover-Based Trajectory Optimization
    Quantum Computing, Quantum Research News

    7-Qubit Quantum Reinforcement Learning with Grover

    by Muhammad Rohail T.September 23, 2025
  • Quantum Metric Beats Fidelity in Circuit Evolution
    Quantum Algorithms

    Quantum Metric Beats Fidelity in Circuit Evolution

    by Dr. DonovanSeptember 17, 2025
  • Efficient Preparation of Decoherence-Free Subspace Basis States Enables Fault-Tolerant Quantum Computation
    Quantum Computing

    Decoherence-Free States Boost Fault-Tolerant Quantum

    by Dr. DonovanSeptember 17, 2025
  • Evaluating Variational Quantum Circuit Architectures Enables Eight-Qubit Distributed Quantum Computing
    Quantum Simulation

    8-Qubit Computing with Variational Circuit Architectures

    by Dr. DonovanSeptember 16, 2025
  • Minimum Graphic Parity Networks Require at Least Gates for Connected Graphs with Vertices and Edges, Study Demonstrates
    Quantum Algorithms

    Quantum Circuits: Minimum Gates for Connected Graphs

    by Dr. DonovanSeptember 15, 2025
  • Generative Quantum Advantage Demonstrated with 68-Qubit Processor for Classical and Quantum Problems
    Quantum Machine Learning

    Quantum Generative Advantage on 68-Qubit Processor

    by Dr. DonovanSeptember 13, 2025
  • Scientists Achieve over 99% Fidelity with Scalable, Hardware-efficient Multi-qubit CCZ Gates
    Quantum Hardware

    99% Fidelity CCZ Gates Boost Quantum Computing

    by Dr. DonovanSeptember 10, 2025
  • Quantum Algorithms Resolve Causal Inference
    Quantum Algorithms

    Quantum Algorithms Resolve Causal Inference

    by Dr. DonovanSeptember 6, 2025
  • Researchers Introduce Photonic Quantum Gates and Connect Them to Standard Pauli Operations
    Technology

    Foundations of photonic quantum computation

    by Dr. DonovanSeptember 5, 2025
  • Researchers Optimise Quantum Circuits with 60 Qubits Using Reinforcement Learning for 90% Efficiency
    Quantum Sensors

    60-Qubit Circuits Optimized with Reinforcement Learning

    by Dr. DonovanSeptember 2, 2025

Posts navigation

Older posts
Quantum Zeitgeist

The Quantum Newsletter

Quantum computing's breakthroughs, deals, and research, delivered straight to your inbox.

Read by quantum researchers, engineers, and investors worldwide.

Latest Quantum News

  • 8-Bit Grayscale Images Encoded Into Qubit Superposition States
  • PsiQuantum Anchors Utility-Scale Quantum Computer Build at Moreton Bay Central
  • Aegiq Plans Multi-Million-Pound Investments Over Five Years
  • What is Superposition? Complete 2026 Beginner’s Guide to Quantum Superposition
  • Quantum Error Correction Transformer Processes Google’s Experimental Data

Popular Quantum News Articles

  • NVIDIA Blackwell Architecture Solves Complex Quantum Chemistry Structures
  • IBM Consulting and Thales Detail 3 Predictions for Crypto-Agile Resilience
  • $35 Open Source Quantum Random Number Generator
  • The quantum computing industry’s ChatGPT moment might be closer than you think
  • What is Quantum Entanglement? Complete 2026 Beginner’s Guide
  • Honeywell Backs Quantinuum’s IPO, Aims For Stock Market Entry
  • Researchers Calculate Quantum Motion Using Classical “Least Action”
  • Anthropic’s Mythos Model Surfaces 2,000 New Vulnerabilities Highlighting Quantum Threat
  • Top Quantum Hardware Companies 2026 By Modality
  • McGill’s Novel Device Boosts Sound-Based Laser Potential

Browse the Quantum Landscape

  • Top Quantum Hardware Companies
  • Top Quantum Software Companies
  • Quantum Cloud Providers
  • Post-Quantum Cryptography Guide
  • Quantum Navigator (1,000+ Companies)
  • Best Quantum Computing Books
  • History of Quantum Computing
  • Quantum Companies Interactive Map
  • Quantum Computing Glossary
Quantum Companies, Quantum Computing Start-Up and Quantum Eco System
Quantum Computing News
Bluesky Logo

Quantum Computing

  • Quantum Applications
  • Quantum Books
  • Quantum Computing Courses
  • Quantum Machine Learning
  • Quantum Programming

Quantum Computing

  • Quantum Cloud
  • Quantum Landscape
  • Quantum Cryptography
  • Quantum Finance
  • Quantum Hardware
  • Quantum Internet
  • Quantum Investment

Technology

  • Artificial Intelligence
  • Analog Computing
  • Deep Tech
  • Emerging Technology
  • High Performance Computing
  • Machine Learning
  • Space
  • Science
  • Robotics

About Us

  • About Us
  • Write for Us
  • Terms and Conditions
  • Privacy Policy
  • Contact Us

Disclaimer: All material, including information from or attributed to Quantum Zeitgeist or individual authors of content on this website, has been obtained from sources believed to be accurate as of the date of publication. However, Quantum Zeitgeist makes no warranty of the accuracy or completeness of the information and Quantum Zeitgeist does not assume any responsibility for its accuracy, efficacy, or use. Any information on the website obtained by Quantum Zeitgeist from third parties has not been reviewed for accuracy.

Copyright 2019 to 2026 The Quantum Zeitgeist website is owned and operated by Hadamard LLC, a Wyoming limited liability company.

Manage Consent
To provide the best experiences, we use technologies like cookies to store and/or access device information. Consenting to these technologies will allow us to process data such as browsing behavior or unique IDs on this site. Not consenting or withdrawing consent, may adversely affect certain features and functions.
Functional Always active
The technical storage or access is strictly necessary for the legitimate purpose of enabling the use of a specific service explicitly requested by the subscriber or user, or for the sole purpose of carrying out the transmission of a communication over an electronic communications network.
Preferences
The technical storage or access is necessary for the legitimate purpose of storing preferences that are not requested by the subscriber or user.
Statistics
The technical storage or access that is used exclusively for statistical purposes. The technical storage or access that is used exclusively for anonymous statistical purposes. Without a subpoena, voluntary compliance on the part of your Internet Service Provider, or additional records from a third party, information stored or retrieved for this purpose alone cannot usually be used to identify you.
Marketing
The technical storage or access is required to create user profiles to send advertising, or to track the user on a website or across several websites for similar marketing purposes.
  • Manage options
  • Manage services
  • Manage {vendor_count} vendors
  • Read more about these purposes
View preferences
  • {title}
  • {title}
  • {title}