Skip to content
Quantum Zeitgeist
  • Quantum Computing
    • Quantum Computing News
    • Quantum Research News
    • Quantum Computing Business News
    • Quantum Algorithms
    • Quantum Physics
    • Quantum Hardware
    • Quantum Applications
    • Quantum Security
    • Quantum Sensors
    • Quantum Machine Learning
    • Quantum Funding Landscape
    • Quantum Internet
    • Quantum Programming
    • Quantum Features
    • Quantum Cryptography
    • Quantum Companies
    • Quantum Cloud
  • Technology News
    • Physics
    • Artificial Intelligence
    • Machine Learning
    • Robotics
    • Technology Features
  • Quantum Navigator

Tag: quantum circuits

  • Researchers Boost Circuit Sensitivity with Machine Learning, Achieving 86% Entanglement Optimisation
    Quantum Sensors

    Machine Learning Boosts Quantum Circuit Entanglement

    by Dr. DonovanSeptember 2, 2025
  • Researchers Reveal Fourier Coefficient Correlations Predict Variational Quantum Circuit Performance with Parameters Scaling As
    Quantum Machine Learning

    Fourier Coefficients Predict Quantum Circuit Performance

    by Quantum EvangelistAugust 30, 2025
  • Local Time-Dependent Variational Principle Improves Matrix Product State Circuit Simulations
    Quantum Algorithms

    Matrix Product State Circuits Boost Simulations

    by Dr. DonovanAugust 18, 2025
  • Semiconductor Fabrication Achieves High Q-factor Resonators for Quantum Circuits
    Quantum Hardware

    Quantum Circuits: High-Q Resonators from Fabrication

    by Dr. DonovanAugust 18, 2025
  • Quantum Simulation Models Neutrino Flavour Evolution in Dense Astrophysical Environments
    Quantum Research News

    Neutrino Evolution via Quantum Simulation

    by Dr. DonovanAugust 18, 2025
  • TUSQ Simulation Cuts Noisy Quantum Circuit Overhead
    Quantum Programming

    TUSQ Simulation Cuts Noisy Quantum Circuit Overhead

    by Dr. DonovanAugust 12, 2025
  • Efficient Algorithm Estimates Neural Tangent Kernel for Clifford and Pauli Networks
    Quantum Algorithms

    NTK Algorithm Boosts Clifford & Pauli Networks

    by Dr. DonovanAugust 7, 2025
  • Quantum Convolutional Neural Network Mitigates Barren Plateaus and Enables Scalability
    Quantum Simulation

    Quantum CNN Mitigates Barren Plateaus, Scales Better

    by Dr. DonovanAugust 5, 2025
  • Hamiltonian Expressibility Correlates with Solution Quality in Variational Quantum Eigensolvers
    Quantum Algorithms

    Hamiltonian Expressibility & VQE Solution Quality

    by Dr. DonovanAugust 3, 2025
  • Classiq Secures SoftBank Vision Fund 2 Investment for Algorithmic Quantum Circuit Compilation Platform
    Quantum Computing Business News

    Classiq Lands SoftBank Funding for Quantum Compilation

    by Dr. DonovanJuly 30, 2025
  • Circuit-Based Method Efficiently Prepares Approximate Gaussian States for Quantum Computing
    Quantum Machine Learning

    Gaussian States Prepared with Efficient Quantum Circuits

    by Dr. DonovanJuly 30, 2025
  • Variable Topology Quantum Circuits Enhance Performance on Set Partitioning Problems
    Quantum Algorithms

    Quantum Circuits Boost Set Partitioning Performance

    by Dr. DonovanJuly 30, 2025
  • Circuit Compilation Optimises Gate Count for Ion Trap Quantum Computers
    Quantum Computing

    Ion Trap Quantum Computers: Gate Count Optimisation

    by Dr. DonovanJuly 29, 2025
  • Graph Neural Network Predicts Optimal Quantum Hardware for Circuit Execution
    Quantum Hardware

    GNN Predicts Best Quantum Hardware for Circuits

    by Dr. DonovanJuly 28, 2025
  • Measurement-Based Protocol Generates GHZ States on Noisy Intermediate-Scale Quantum Devices
    Quantum Research News

    GHZ States Generated on Noisy Quantum Devices

    by Dr. DonovanJuly 28, 2025
  • SAQR-QC Logic Enables Scalable, Approximate Reasoning About Quantum Circuits
    Quantum Algorithms

    SAQR-QC Logic Scales Quantum Circuit Verification

    by Dr. DonovanJuly 21, 2025
  • Distributed Quantum Computing Requires New Compilers to Manage Network Constraints
    Quantum Computing

    Quantum Computing: Network Compiler Algorithms Boost

    by Dr. DonovanJuly 18, 2025
  • Tensor Network Simulation Accurately Models Large Quantum Circuits and States
    Quantum Research News

    Tensor Network Simulation Models Quantum Circuits

    by Dr. DonovanJuly 18, 2025
  • Superconducting Dissipation Scales with Superfluid Density, Limiting Quantum Coherence
    Quantum Hardware

    Superconducting Dissipation Limits Quantum Coherence

    by Dr. DonovanJuly 15, 2025
  • New Quantum Circuit Improves Efficiency of Fourier Transform and HHL Algorithm
    Quantum Algorithms

    Quantum Circuit Boosts Fourier Transform, HHL Algorithm

    by Dr. DonovanJuly 15, 2025
  • Variational Circuits Model Complex Systems, Advancing Quantum Simulation
    Physics

    Variational Circuits Advance Quantum Simulation

    by Dr. DonovanJuly 11, 2025
  • First and Second Quantization Offer New Paths for Molecular Simulations
    Quantum Simulation

    Molecular Simulations: First & Second Quantization

    by Dr. DonovanJuly 8, 2025
  • Quantum Mixture of Experts Enhances ML Capacity
    Quantum Machine Learning

    Quantum Mixture of Experts Enhances ML Capacity

    by Dr. DonovanJuly 8, 2025
  • Entangled Quantum Circuits Enhance Generative Artificial Intelligence Performance.
    Quantum Machine Learning

    Quantum Entanglement Boosts Generative AI Performance

    by Dr. DonovanJuly 4, 2025
  • Quantum Machine Learning Discovers Novel Many-Body Physics Through Circuit Optimisation.
    Quantum Computing

    Quantum ML Uncovers Novel Many-Body Physics

    by Dr. DonovanJuly 2, 2025
  • Can AI Write Quantum Programs, and How Well Does it Perform?
    Quantum Features, Quantum Programming

    Can AI Write Quantum Programs, and How Well Does it Perform?

    by Dr. DonovanJune 26, 2025
  • Quantum Simulation Efficiency Gains via Gradient-Based Ansatz Simplification.
    Quantum Simulation

    UCCSD Simplification Boosts Quantum Simulation Efficiency

    by Dr. DonovanJune 26, 2025
  • Quantum-enhanced Machine Learning Boosts Performance with Iterative Feature Maps.
    Quantum Algorithms, Quantum Machine Learning

    Quantum ML: Iterative Feature Maps Boost Performance

    by Dr. DonovanJune 25, 2025
  • Quantum Circuit Design Optimises Control for Diamond Nitrogen-Vacancy Centres.
    Quantum Computing

    Quantum Circuit Design for Diamond NV Centers

    by Dr. DonovanJune 24, 2025
  • Oxford Scientists Prpose Fault-Tolerant Circuit Design via Provably Sound Transformations and ZX Calculus.
    Quantum Algorithms

    Fault-Tolerant Quantum Circuits with ZX Calculus

    by Dr. DonovanJune 23, 2025
  • Fast Atom Replacement Boosts Quantum Computing
    Quantum Computing

    Fast Atom Replacement Boosts Quantum Computing

    by Dr. DonovanJune 20, 2025
  • Surface Code Resilience to Correlated Noise Improves Quantum Circuit Design.
    Quantum Algorithms

    Surface Code Resilience Boosts Quantum Design

    by Dr. DonovanJune 20, 2025
  • Quantum Networks Model Complex Probability with Greater Efficiency than Classical Methods.
    Quantum Machine Learning

    Quantum Networks Boost Probability Modeling Efficiency

    by Dr. DonovanJune 16, 2025
  • Quantum Circuit Synthesis Optimises Noise Reduction via SAT Encoding
    Quantum Simulation

    Quantum Circuit Synthesis Cuts Noise with SAT Encoding

    by Dr. DonovanJune 11, 2025
  • Quantum Simulation Reveals Neutrinoless Double Decay and Lepton Number Violation
    Quantum Research News

    Quantum Simulation Confirms Lepton Number Violation

    by Dr. DonovanJune 9, 2025
  • Quantum Photonics Chips: Enabling Secure Communication and Precision Sensing.
    Quantum Computing

    Quantum Photonics Chips for Secure Sensing

    by Dr. DonovanJune 8, 2025
  • Quantum Simulation Efficiency Gains with Compressed Entangled States for Materials.
    Quantum Computing

    Quantum Simulation: Compressed States Boost Efficiency

    by Dr. DonovanJune 8, 2025
  • Quantum Circuit Simulation Extended Beyond Stabiliser Formalism with Tableau Methods
    Quantum Computing

    Tableau Methods Extend Quantum Circuit Simulation

    by Dr. DonovanJune 7, 2025
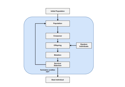
  • PennyLane quantum machine learning training curve: variational circuits, gradient descent, and the differentiable programming model that defines PennyLane quantum machine learning.
    Quantum Machine Learning

    PennyLane and Quantum Machine Learning

    by Dr. DonovanJune 1, 2025
  • Scalable Fault-Tolerant Blind Quantum Computation via Hybrid Light-Matter Systems.
    Quantum Research News

    Hybrid System Boosts Fault-Tolerant Quantum Computation

    by Dr. DonovanMay 31, 2025
  • Pauli Propagation: Quantum System Simulation
    Quantum Programming

    Pauli Propagation: Quantum System Simulation

    by Dr. DonovanMay 30, 2025
  • Circuit Optimization and the Quantum Transpilation Problem
    Quantum Computing

    Circuit Optimization and the Quantum Transpilation Problem

    by Dr. DonovanMay 27, 2025
  • Quantum Channel Discrimination: Circuit Depth and Entanglement Limit Performance.
    Quantum Research News

    Quantum Channel Discrimination: Depth & Entanglement Limits

    by Dr. DonovanMay 26, 2025
  • Entanglement & Geometry: Quantum Area & Volume Link
    Quantum Research News

    Entanglement & Geometry: Quantum Area & Volume Link

    by Dr. DonovanMay 19, 2025
  • How Quantum Circuit Cutting Enables Portfolio Diversification for S&P 500 Assets
    Quantum Applications

    Quantum Circuit Cutting Diversifies S&P 500 Assets

    by The Quantum MechanicMay 5, 2025
  • Quantum Computing Unveils Secrets of Migratory Bird Navigation
    Quantum Programming

    Quantum Computing Maps Bird Navigation Secrets

    by Dr. DonovanApril 26, 2025
  • Hybrid Evolutionary Algorithm for Circuit Depth Minimization in Quantum Computing
    Quantum Research News

    Quantum Circuits: Depth Reduction with Hybrid Algorithm

    by Dr. DonovanApril 25, 2025
  • Quantum Computing Predicts Chemistry with Machine Learning
    Quantum Applications

    Quantum Computing Predicts Chemistry with Machine Learning

    by Dr. DonovanApril 3, 2025
  • Breaking Down Quantum Physics. The Pathway to Quantum Computing
    Quantum Physics, Quantum Features

    Unlocking the Awe-Inspiring Promise of Quantum Physics

    by Dr. DonovanDecember 28, 2024
  • Unlocking Quantum Secrets: The Power of Subspace Controllability
    Quantum Research News

    Subspace Controllability Unlocks Quantum Secrets

    by Dr. DonovanDecember 19, 2024
  • Simulating Non-Markovian Dynamics in Multidimensional Electronic Spectroscopy
    Quantum Research News

    Quantum Algo Simulates Spectroscopy Dynamics

    by Dr. DonovanNovember 29, 2024
  • Quantum Circuits Rank for Hardware Performance
    Quantum Research News, Quantum Algorithms

    Quantum Circuits Rank for Hardware Performance

    by Dr. DonovanNovember 29, 2024
  • Quantum Computers' Achilles Heel: Researchers Characterize Background Radiation Threat
    Quantum Research News

    Quantum Computers: Radiation Threat Identified

    by Dr. DonovanNovember 26, 2024
  • Quantum Circuits Unveils Efficient Error-Detecting Aqumen Seeker QPU
    Technology News, Quantum Computing Business News

    Aqumen Seeker QPU Boosts Quantum Error Detection

    by Dr. DonovanNovember 20, 2024
  • South Korean Researchers Develop 8-Photon Quantum Computing Chip
    Quantum Research News

    8-Photon Chip Advances Quantum Computing

    by Dr. DonovanNovember 15, 2024
  • Researchers Slash Quantum Circuit Complexity for Machine Learning
    Quantum Research News

    Quantum Circuits Simplify Machine Learning

    by Dr. DonovanNovember 9, 2024
  • Many-body Quantum Chaos studied on a quantum computer
    Quantum Research News

    Many-body Quantum Chaos studied on a quantum computer

    by Dr. DonovanNovember 5, 2024
  • The State of Factoring on Quantum Computers
    Technology News, Quantum Computing

    The State of Factoring on Quantum Computers

    by Dr. DonovanOctober 30, 2024
  • Quantum Computing Unlikely to Revolutionize Artificial Intelligence Anytime Soon Says Filippo Vicentini
    Artificial Intelligence, Quantum Computing

    Quantum Computing Won’t Fix AI Soon, Vicentini Says

    by Dr. DonovanOctober 14, 2024
  • Quantum Software Libraries: Tools for Quantum Development
    Quantum Features, Programming, Quantum Programming

    Quantum Software Libraries: Tools for Quantum Development

    by Dr. DonovanOctober 10, 2024
  • Quantum Circuit Design: Principles and Practice
    Quantum Hardware

    Quantum Circuit Design: Principles and Practice

    by Dr. DonovanOctober 3, 2024
  • Quantum Machine Learning: A New Frontier for AI Advancements
    Quantum Machine Learning

    Quantum Machine Learning: A New Frontier for AI Advancements

    by Dr. DonovanSeptember 30, 2024
  • NVIDIA And Quantum Computing
    Quantum Computing

    NVIDIA And Quantum Computing

    by Dr. DonovanSeptember 27, 2024
  • How to Use a Quantum Computer With Cirq
    Quantum Programming

    How to Use a Quantum Computer With Cirq

    by Dr. DonovanSeptember 24, 2024
  • Do I need an Engineering Degree to Program A Quantum Computer?
    Technology News, Quantum Education

    Quantum Computing: Do You Need an Engineering Degree?

    by Dr. DonovanSeptember 21, 2024
  • The Evolution of Quantum Computing Hardware: From Labs to Real-World Use
    Quantum Applications

    Quantum Computing Hardware: Labs to Real-World Use

    by Dr. DonovanSeptember 12, 2024
  • How to Use a Quantum Computer With Qiskit
    Quantum Programming

    How to Use a Quantum Computer With Qiskit

    by Dr. DonovanSeptember 11, 2024
  • Quantum Circuits Outperform Classical Ones in Certain Tasks: Study Finds
    Artificial Intelligence

    Quantum Circuits Beat Classical in Tasks: Study

    by Dr. DonovanSeptember 9, 2024
  • Scientists Develop Fault-Tolerant Quantum Circuit Embedding Technique
    Quantum Research News

    Fault-Tolerant Quantum Circuit Embedding Developed

    by Dr. DonovanAugust 29, 2024
  • SpinQ Unveils One-Stop Quantum Computing Experiment Platform for Education
    Quantum Computing Business News

    SpinQ: Quantum Computing Platform for Education

    by Dr. DonovanAugust 29, 2024
  • Qutrits Improve Quantum Machine Learning Accuracy
    Quantum Machine Learning

    Qutrits Improve Quantum Machine Learning Accuracy

    by Dr. DonovanAugust 24, 2024
  • Quantum Circuits Secures Sixty Million in Series B Funding
    Quantum Computing Business News

    Quantum Circuits Secures Sixty Million in Series B Funding

    by Dr. DonovanAugust 15, 2024
  • Breakthrough Algorithm Reduces Quantum Computing Errors by Nearly Half
    Quantum Research News

    Algorithm Cuts Quantum Computing Errors in Half

    by Dr. DonovanJuly 22, 2024
  • Classical Programming with Intel Quantum SDK
    Quantum Programming

    Classical Programming with Intel Quantum SDK

    by Quantum EvangelistJuly 21, 2024
  • EPFL Engineers Develop Ultra-Efficient Quantum Cooling Device at Near Zero Kelvin
    Quantum Research News

    EPFL: 2D Quantum Cooler at Near Zero Kelvin

    by Dr. DonovanJuly 8, 2024
  • Breakthrough Dual-Rail Qubit Enhances Quantum Computing Performance
    Quantum Computing Business News

    Dual-Rail Qubit Boosts Quantum Computing Performance

    by Dr. DonovanJuly 3, 2024
  • NASA's QuAIL Team Advances Quantum Computing with New Algorithms
    Quantum Algorithms

    NASA QuAIL: Quantum Computing Algorithm Advances

    by Dr. DonovanJuly 2, 2024
  • Qubit Recycling Enhances Quantum Circuit Performance
    Quantum Research News

    Qubit Recycling Enhances Quantum Circuit Performance

    by Dr. DonovanJune 25, 2024
  • Quantinuum: Tensor Networks Boost Adiabatic Computing
    Quantum Research News

    Quantinuum: Tensor Networks Boost Adiabatic Computing

    by Dr. DonovanJune 17, 2024
  • qBraid Emerges as IBM's Recommended Quantum Computing Platform Post Quantum Lab Sunset
    Quantum Computing Business News

    qBraid: IBM’s Quantum Computing Platform Choice

    by Dr. DonovanJune 4, 2024
  • Harvard-MIT Team Advances Quantum Science with Polar Molecules and Fluorescence Detection
    Quantum Research News

    Quantum Molecules & Fluorescence Advance Science

    by Dr. DonovanMay 31, 2024
  • unitaryHACK 2024: Boost Your Quantum Skills and Win Cash Prizes in Global Virtual Event
    Quantum Events

    unitaryHACK 2024: Quantum Skills & Cash Prizes

    by Dr. DonovanMay 30, 2024
  • IBM Quantum Premium Plan Unveils AI-Powered Qiskit Transpiler Service, Promises 42% Reduction in Gate Counts
    IBM Quantum Computing

    IBM Quantum: AI Transpiler Cuts Gate Counts 42%

    by Dr. DonovanMay 28, 2024
  • Quantum Circuits with Multiterminal Junctions: A Leap Towards Noise-Protected Qubits
    Quantum Research News

    Multiterminal Junctions Boost Noise-Protected Qubits

    by Dr. DonovanMay 24, 2024
  • Researchers Propose Hybrid Optimization to Improve Quantum Circuit Compilation
    Artificial Intelligence, Quantum Research News

    Hybrid Optimization for Quantum Circuit Compilation

    by Dr. DonovanMay 21, 2024
  • IBM's Qiskit Quantum Software Evolves: 39 Times Faster, 3 Times Less Memory Usage
    Quantum Programming, IBM Quantum Computing

    Qiskit Software: 40x Faster, Less Memory

    by Dr. DonovanMay 16, 2024
  • Decoding Quantum Circuits: A Unified Framework for Efficient Simulation on Classical Computers
    Quantum Research News

    Quantum Circuits: Efficient Classical Simulation

    by Dr. DonovanMay 4, 2024
  • Enhancing Quantum Computing's Expressive Power with Randomized Circuits: A New Approach
    Quantum Research News

    Randomized Circuits Boost Quantum Computing Power

    by Dr. DonovanMay 2, 2024
  • Quarl: Quantum Circuit Optimization via Reinforcement
    Technology News

    Quarl: Quantum Circuit Optimization via Reinforcement

    by Dr. DonovanMay 1, 2024
  • NYU and EPFL Researchers Explore Hybrid Superconductor-Semiconductor Qubits for Quantum Circuits
    Quantum Research News

    Hybrid Qubits Advance Quantum Circuits

    by Dr. DonovanApril 28, 2024
  • DPQA: A Promising Platform for Quantum Computing with Dynamic Qubit Arrays
    Quantum Research News

    DPQA: Dynamic Qubit Arrays for Quantum Computing

    by Dr. DonovanApril 26, 2024
  • Quantum Computing's Noise Problem: New Method for Assessing Performance Unveiled
    Quantum Research News

    Quantum Computing Noise: Performance Assessment Method

    by Dr. DonovanApril 20, 2024
  • Quantum Computing Leaps Forward with Schwinger Model Simulation on 100 Qubits
    Quantum Research News

    100-Qubit Simulation Advances Quantum Computing

    by Dr. DonovanApril 19, 2024
  • Quantum Circuits Enhance Machine Learning Activation Functions, Boosting Quantum Neural Networks
    Artificial Intelligence, Quantum Research News

    Quantum Circuits Boost Quantum Neural Networks

    by Dr. DonovanApril 17, 2024
  • Quantum Speed Limit's Role in Advancing Efficiency of Quantum Computing Platforms
    Quantum Research News

    Quantum Speed Limit Boosts Computing Efficiency

    by SchrödingerApril 14, 2024
  • Symplectic Geometry: The Mathematical Key to Advancing Quantum Circuit Quantization
    Quantum Computing News, Quantum Research News

    Quantum Circuit Quantization: Symplectic Geometry

    by Quantum Computing NewsApril 14, 2024
  • Amazon Braket: Quantum ML with Hyperparameter Tuning
    Deep Tech

    Amazon Braket: Quantum ML with Hyperparameter Tuning

    by Dr. DonovanApril 8, 2024
  • Keio University Team Proposes Quantum Feature Selection Method for Enhanced Machine Learning
    Artificial Intelligence, Quantum Machine Learning

    Quantum Feature Selection Boosts Machine Learning

    by Quantum Computing NewsApril 2, 2024
  • Quantum Computing Tackles Nonlinear Dynamics: German Team's Novel Approach
    Analog Computing

    Quantum Computing & Nonlinear Dynamics: New German Approach

    by Dr. DonovanApril 1, 2024
  • IBM's Quantum Error-Correcting Code 10 Times More Efficient, Published in Nature
    Quantum Research News

    IBM Quantum Code: 10x Efficiency in Nature

    by Dr. DonovanMarch 27, 2024

Posts navigation

Older posts
Newer posts
Quantum Zeitgeist

The Quantum Newsletter

Quantum computing's breakthroughs, deals, and research, delivered straight to your inbox.

Read by quantum researchers, engineers, and investors worldwide.

Latest Quantum News

  • 8-Bit Grayscale Images Encoded Into Qubit Superposition States
  • PsiQuantum Anchors Utility-Scale Quantum Computer Build at Moreton Bay Central
  • Aegiq Plans Multi-Million-Pound Investments Over Five Years
  • What is Superposition? Complete 2026 Beginner’s Guide to Quantum Superposition
  • Quantum Error Correction Transformer Processes Google’s Experimental Data

Popular Quantum News Articles

  • NVIDIA Blackwell Architecture Solves Complex Quantum Chemistry Structures
  • IBM Consulting and Thales Detail 3 Predictions for Crypto-Agile Resilience
  • $35 Open Source Quantum Random Number Generator
  • The quantum computing industry’s ChatGPT moment might be closer than you think
  • What is Quantum Entanglement? Complete 2026 Beginner’s Guide
  • Honeywell Backs Quantinuum’s IPO, Aims For Stock Market Entry
  • Researchers Calculate Quantum Motion Using Classical “Least Action”
  • Anthropic’s Mythos Model Surfaces 2,000 New Vulnerabilities Highlighting Quantum Threat
  • Top Quantum Hardware Companies 2026 By Modality
  • McGill’s Novel Device Boosts Sound-Based Laser Potential

Browse the Quantum Landscape

  • Top Quantum Hardware Companies
  • Top Quantum Software Companies
  • Quantum Cloud Providers
  • Post-Quantum Cryptography Guide
  • Quantum Navigator (1,000+ Companies)
  • Best Quantum Computing Books
  • History of Quantum Computing
  • Quantum Companies Interactive Map
  • Quantum Computing Glossary
Quantum Companies, Quantum Computing Start-Up and Quantum Eco System
Quantum Computing News
Bluesky Logo

Quantum Computing

  • Quantum Applications
  • Quantum Books
  • Quantum Computing Courses
  • Quantum Machine Learning
  • Quantum Programming

Quantum Computing

  • Quantum Cloud
  • Quantum Landscape
  • Quantum Cryptography
  • Quantum Finance
  • Quantum Hardware
  • Quantum Internet
  • Quantum Investment

Technology

  • Artificial Intelligence
  • Analog Computing
  • Deep Tech
  • Emerging Technology
  • High Performance Computing
  • Machine Learning
  • Space
  • Science
  • Robotics

About Us

  • About Us
  • Write for Us
  • Terms and Conditions
  • Privacy Policy
  • Contact Us

Disclaimer: All material, including information from or attributed to Quantum Zeitgeist or individual authors of content on this website, has been obtained from sources believed to be accurate as of the date of publication. However, Quantum Zeitgeist makes no warranty of the accuracy or completeness of the information and Quantum Zeitgeist does not assume any responsibility for its accuracy, efficacy, or use. Any information on the website obtained by Quantum Zeitgeist from third parties has not been reviewed for accuracy.

Copyright 2019 to 2026 The Quantum Zeitgeist website is owned and operated by Hadamard LLC, a Wyoming limited liability company.

Manage Consent
To provide the best experiences, we use technologies like cookies to store and/or access device information. Consenting to these technologies will allow us to process data such as browsing behavior or unique IDs on this site. Not consenting or withdrawing consent, may adversely affect certain features and functions.
Functional Always active
The technical storage or access is strictly necessary for the legitimate purpose of enabling the use of a specific service explicitly requested by the subscriber or user, or for the sole purpose of carrying out the transmission of a communication over an electronic communications network.
Preferences
The technical storage or access is necessary for the legitimate purpose of storing preferences that are not requested by the subscriber or user.
Statistics
The technical storage or access that is used exclusively for statistical purposes. The technical storage or access that is used exclusively for anonymous statistical purposes. Without a subpoena, voluntary compliance on the part of your Internet Service Provider, or additional records from a third party, information stored or retrieved for this purpose alone cannot usually be used to identify you.
Marketing
The technical storage or access is required to create user profiles to send advertising, or to track the user on a website or across several websites for similar marketing purposes.
  • Manage options
  • Manage services
  • Manage {vendor_count} vendors
  • Read more about these purposes
View preferences
  • {title}
  • {title}
  • {title}