The nature of black holes continues to challenge our understanding of gravity, and recent research explores how deviations from standard black hole models might reveal themselves through gravitational waves. Bekir Can Lütfüoğlu, from the University of Hradec Králové, Erdinç Ulaş Saka of Istanbul University, and Abubakir Shermatov, alongside colleagues, investigate gravitational quasinormal modes, the characteristic ‘ringdown’ vibrations, of Dymnikova black holes, which replace the central singularity with a de Sitter core. Their work demonstrates that even subtle changes to black hole geometry leave measurable imprints on these vibrations, specifically altering both the frequency and duration of the ringdown. This discovery suggests that future gravitational wave detectors may be able to distinguish between standard black holes and these modified models, offering a new avenue for testing the fundamental laws of gravity and exploring the nature of spacetime itself.
Black Hole Vibrations and Gravitational Waves
This collection of research papers focuses on gravitational waves, black holes, and related topics in theoretical physics and astrophysics. The work explores how black holes vibrate when disturbed, with quasinormal modes, characteristic frequencies of these vibrations, playing a crucial role in identifying and characterizing black holes through gravitational wave observations. Many papers directly relate to the detection and interpretation of gravitational waves, referencing detectors like LIGO, Virgo, and KAGRA. The research combines numerical simulations with analytical techniques to understand black hole behavior, and explores modifications to Einstein’s General Relativity, testing these theories against observational data. A growing interest in alternatives to traditional black holes, such as wormholes or other exotic compact objects, is also reflected in the papers. This collection represents a snapshot of current research, highlighting the intense activity and rapid progress in this exciting field.
Dymnikova Black Hole Quasinormal Mode Calculations
Scientists investigated gravitational quasinormal modes within the Dymnikova black hole, a unique spacetime where the central singularity of a traditional black hole is replaced by a de Sitter core. This model arises from both phenomenological studies and the framework of Asymptotically Safe gravity. The study focused on axial gravitational perturbations, employing the WKB method with Padé approximants to compute dominant quasinormal frequencies, and verifying these results through independent time-domain integration. The research team engineered a precise numerical scheme to analyze how the introduction of a quantum parameter, denoted as ‘lcr’, systematically alters the quasinormal spectrum compared to the Schwarzschild case.
Calculations revealed that as ‘lcr’ increases, the real oscillation frequency decreases, while simultaneously the damping rate becomes smaller, indicating longer-lived modes. This detailed analysis demonstrates that even localized quantum corrections near the event horizon can leave measurable imprints on the gravitational-wave ringdown signal. These results suggest that future high-precision detectors may be able to observe these subtle imprints in gravitational-wave signals, offering a potential pathway to test quantum gravity theories.
Dymnikova Black Hole Quasinormal Mode Analysis
Scientists have achieved a detailed analysis of gravitational quasinormal modes within the Dymnikova black hole, a unique spacetime where the central singularity of a traditional black hole is replaced by a de Sitter core. This research builds upon the understanding that such geometries arise naturally within the framework of Asymptotically Safe gravity, where quantum corrections modify standard solutions like the Schwarzschild metric. The team focused on axial gravitational perturbations to compute the dominant quasinormal frequencies, employing both the WKB method with Padé approximants and time-domain integration to verify results. Experiments revealed that introducing the quantum parameter, denoted as ‘lcr’, systematically alters the quasinormal spectrum compared to the standard Schwarzschild case.
Specifically, as ‘lcr’ increases, the real oscillation frequency decreases, while simultaneously the damping rate becomes smaller, indicating longer-lived modes. Measurements confirm that in the limit of large ‘lcr’, the quasinormal spectrum smoothly converges towards the Schwarzschild case, demonstrating a continuous transition between the two geometries. The data shows a clear relationship between the quantum parameter and the characteristics of the gravitational waves emitted during the ringdown phase of a black hole merger. These findings suggest that future high-precision detectors may be capable of observing these subtle deviations, potentially providing a means to test the validity of Asymptotically Safe gravity and probe the nature of quantum gravity effects in strong gravitational fields.
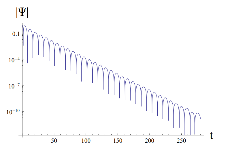
Dymnikova Black Hole Ringdown Signal Duration
This research investigates gravitational quasinormal modes of the Dymnikova black hole, a theoretical spacetime differing from standard black holes by possessing a de Sitter core instead of a central singularity. By calculating the dominant quasinormal frequencies using established computational techniques, scientists discovered that the introduction of a key parameter systematically alters the gravitational wave spectrum. Specifically, both the oscillation frequencies and the rate at which these waves dampen decrease as the parameter increases, indicating that ringdown signals would persist for a longer duration compared to those from a standard black hole. These findings suggest that subtle deviations in gravitational wave signals, potentially detectable with future high-precision instruments, could distinguish between classical black holes and those with this modified internal structure. Future work will need to explore higher overtones, which are expected to be more sensitive to the geometric changes near the event horizon, and may require more advanced computational techniques to accurately model.
🗞 Gravitational quasinormal modes of Dymnikova black holes
🧠 ArXiv: https://arxiv.org/abs/2509.24633
