Precise time synchronisation underpins critical infrastructure, from financial networks to navigation systems, and White Rabbit technology delivers this with remarkable accuracy over fibre optic cables. Ben Amies-King and Marco Lucamarini, both from the University of York, lead a team that has now pushed the boundaries of this technology, achieving stable time synchronisation over an unprecedented 300 kilometre fibre link without any signal repeaters. This demonstration, exceeding previous efforts by a significant margin, maintains picosecond-level precision and sub-nanosecond accuracy with 99. 86% uptime, even across asymmetrical connections. By utilising standard telecom fibre and commercially available hardware, the team’s achievement establishes a practical pathway towards a scalable and standardised timing backbone for future large-scale networks and heterogeneous communication systems.
This research extends the reach of White Rabbit technology to a 300km optical fibre link, significantly exceeding previously demonstrated distances. The team focused on maintaining synchronisation fidelity over this extended range, addressing challenges posed by signal propagation delays and noise accumulation. The results demonstrate the feasibility of precise time distribution over long distances, opening possibilities for applications requiring highly accurate timing across geographically separated locations.
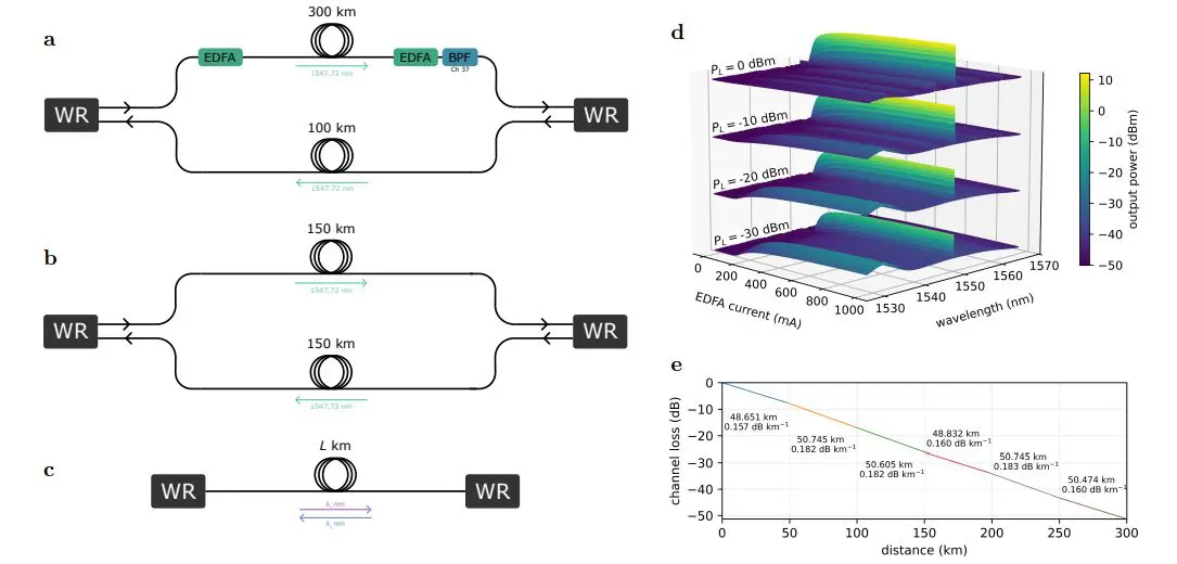
This high-performance time dissemination supports a variety of applications, including position, navigation, and timing (PNT), financial transactions, and metrology, as well as entanglement and quantum key distribution (QKD). This work reports the longest unrepeated deployment of wavelength-division multiplexing (WDM) to date, achieving time synchronisation over a 300km single-span optical fibre link, even in asymmetrical configurations, with 99. 86% uptime while maintaining picosecond-level precision.
QKD and Classical Data Coexistence via WDM
Research trends in hybrid quantum-classical networks reveal significant efforts to integrate Quantum Key Distribution (QKD) with existing classical optical communication networks. Several key areas are driving this integration, including the feasibility of transmitting both QKD signals and high-bandwidth classical data over the same optical fibre infrastructure, crucial for practical deployment. Wavelength Division Multiplexing (WDM) is a dominant approach, where QKD and classical channels occupy different wavelengths, minimising interference, with research exploring optimising wavelength assignments for efficient coexistence in various fibre types.
Network architecture and management are also critical, with significant research focusing on developing routing and wavelength assignment (RWA) algorithms specifically designed for hybrid quantum-classical networks, considering the unique constraints of QKD. Adaptive bandwidth management is explored to optimise entanglement distribution in dynamic network conditions, alongside research into various network topologies, and efforts to build networks without relying on trusted nodes, enhancing security. Technological advancements are driving progress, with improvements in single-photon detector technology enhancing QKD performance and range, and high-resolution time-domain measurement techniques enabling accurate timing synchronisation and signal processing. Precise time and frequency synchronisation is critical, with research exploring using QKD itself for time dissemination. Specific applications and challenges are being addressed, including QKD over underwater optical fibre and using QKD for secure and precise time dissemination, while maintaining security and ensuring calibration and stability of network components.
Picosecond Timing Over 300km Fibre
This work demonstrates a significant advance in precision time transfer, successfully achieving synchronisation with picosecond-level precision and sub-nanosecond accuracy over a 300-kilometre single-span fibre link without intermediate amplification. This represents the longest unrepeated deployment of White Rabbit technology to date, establishing a practical pathway for scalable and standardised timing distribution across large networks. The team accomplished this through careful optimisation of commercially available components, paving the way for implementation in future heterogeneous communication systems. The research also reveals the resilience of White Rabbit technology in challenging real-world fibre networks, notably its ability to operate effectively in highly asymmetrical configurations.
Results indicate that the achieved timing performance is sufficient to meet the demands of high-speed applications, including high-rate quantum key distribution exceeding 1 gigahertz, and sub-nanosecond timestamping for high-frequency financial transactions. Furthermore, the technology positions itself as a strong candidate for entanglement distribution networks, where precise timing enhances visibility and facilitates improved violation of Bell inequalities over extended distances. While acknowledging limitations, the authors note that further improvements could be achieved by optimising signal-to-noise ratios and utilising more sensitive detectors. Future work may focus on these areas to further refine the system and explore the potential for quantum-secured time transfer services.
🗞 Unrepeated White Rabbit Time Synchronisation over a 300 km Optical Fibre Link
🧠ArXiv: https://arxiv.org/abs/2511.23254
