Skip to content
Quantum Zeitgeist
  • Quantum Computing
    • Quantum Computing News
    • Quantum Research News
    • Quantum Computing Business News
    • Quantum Algorithms
    • Quantum Physics
    • Quantum Hardware
    • Quantum Applications
    • Quantum Security
    • Quantum Sensors
    • Quantum Machine Learning
    • Quantum Funding Landscape
    • Quantum Internet
    • Quantum Features
    • Quantum Programming
    • Quantum Cryptography
    • Quantum Companies
    • Quantum Cloud
  • Technology News
    • Physics
    • Artificial Intelligence
    • Metaverse
    • Machine Learning
    • Robotics
    • Technology Features
  • Quantum Navigator

Tag: Backpropagation

  • Ai’s ‘learning Rule’ Explained As Physics, Not Just Maths
    Artificial Intelligence

    Ai’s ‘learning Rule’ Explained As Physics, Not Just Maths

    by Muhammad Rohail T.February 12, 2026
  • Brain-Inspired AI Learns in Real-Time Without Energy-Hungry Calculations
    Science

    AI: Real-Time Learning with SpikingGamma Neurons

    by Muhammad Rohail T.February 10, 2026
  • Smaller AI Brains Become Reality with New Training Technique
    Artificial Intelligence

    Smaller AI Brains Become Reality with New Training Technique

    by The NeuronFebruary 5, 2026
  • Sal Achieves Improved Classification across 10 Benchmarks with Novel Learning
    Space

    SAL Learning Boosts AI Classification Benchmarks

    by Muhammad Rohail T.February 1, 2026
  • Spiking-quantum Convolutional Neural Network Achieves 86% Accuracy with 0.5% Data Re-upload and Joint Training
    Quantum Machine Learning

    SQDR-CNN: 86% Accuracy with Joint Training

    by Muhammad Rohail T.December 4, 2025
  • Optimization in Machine Learning and Neuroscience Unifies Gradient Descent and Neural Adaptation with Derivative-Free Methods
    Science, Quantum Research News

    Gradient Descent & Neural Adaptation Optimized

    by Muhammad Rohail T.October 29, 2025
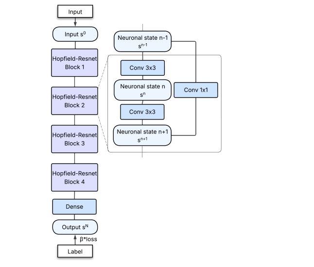
  • Scaling Equilibrium Propagation to Deeper Neural Networks Surpasses Backpropagation in Accuracy
    Science, Quantum Research News

    Hopfield-Resnet Beats Backpropagation with Equilibrium

    by Muhammad Rohail T.October 6, 2025
  • Predictive Coding Fine-tuning Enables Computationally Efficient Domain Adaptation for Deep Neural Networks
    Science, Quantum Features, Quantum Research News

    Predictive Coding Boosts Neural Network Adaptation

    by Muhammad Rohail T.September 27, 2025
  • Energy-efficient Deep Neural Network Training Achieves 34% Improvement with Backpropagation-Free Algorithms, Surpassing 41% Baseline
    Quantum Features, Quantum Research News

    Mono-Forward AI Training Boosts Efficiency 34%

    by Muhammad Rohail T.September 26, 2025
  • Researchers Unlock Efficient Automatic Differentiation for Machine Learning and Scientific Computing Applications
    Machine Learning

    Automatic Differentiation Boosts Machine Learning

    by Dr. DonovanSeptember 3, 2025
  • Forward-Forward Algorithm Enables Efficient Neural Network Training on Edge Devices
    Artificial Intelligence

    Forward-Forward Algorithm Speeds Edge AI Training

    by Dr. DonovanJuly 1, 2025
  • On-chip learning boosts performance of integrated photonic neural networks.
    Technology

    Photonic Neural Networks Gain On-Chip Learning

    by Dr. DonovanJune 20, 2025
  • Quantum Annealing Accelerates Neural Network Training and Improves Scaling.
    Quantum Machine Learning

    Quantum Annealing Speeds Neural Network Training

    by Dr. DonovanJune 7, 2025
  • Accelerating Neural Network Training with Hybrid Quantum-Classical Optimization vs. Backpropagation
    Artificial Intelligence

    Quantum Neural Networks Speed Training 58.75%

    by Dr. DonovanApril 23, 2025
  • Deep Learning Demystified: The AI Technology Changing Our World
    Artificial Intelligence, Technology News

    Deep Learning & Quantum AI Advances

    by Dr. DonovanApril 13, 2025
  • Texas A&M Engineers Create Super-Turing AI That Mimics the Human Brain to Use Less Energy
    Artificial Intelligence

    AI: Texas A&M Builds Super-Turing, Brain-Inspired Chip

    by Dr. DonovanMarch 27, 2025
  • Revolutionary Method Cuts AI Energy Consumption By Half Using Neural Networks
    Artificial Intelligence

    AI Energy Cut with Hamiltonian Neural Networks

    by Dr. DonovanMarch 6, 2025
  • Frank Rosenblatt, The Creator of the Perceptron in 1957
    Technology News

    Frank Rosenblatt, The Creator of the Perceptron in 1957

    by Dr. DonovanAugust 13, 2024
  • PennyLane Team, Catalyst v0.3, Quantum Just-In-Time Compilation, @qjit, Python Control Flow, Compiler-Based Backpropagation, Quantum Control, Adjoint Support, macOS Functionality, Backpropagation, Classical Processing, Hybrid Programs, Enzyme, LLVM Level, macOS ARM Devices, Apple M1/M2 Machines, Asynchronous QNode Execution, PennyLane Integration, PennyLane Transformations, Device Plugin System, Hybrid Algorithm Optimizations
    Quantum Programming

    Catalyst v0.3: Quantum JIT & macOS Support

    by The Quantum MechanicNovember 6, 2023
Quantum Computing News
Bluesky Logo

Quantum Computing

  • Quantum Applications
  • Quantum Books
  • Quantum Computing Courses
  • Quantum Machine Learning
  • Quantum Programming

Quantum Computing

  • Quantum Cloud
  • Quantum Landscape
  • Quantum Cryptography
  • Quantum Finance
  • Quantum Hardware
  • Quantum Internet
  • Quantum Investment

Technology

  • Artificial Intelligence
  • Analog Computing
  • Deep Tech
  • Emerging Technology
  • High Performance Computing
  • Machine Learning
  • Space
  • Science
  • Robotics

About Us

  • About Us
  • Write for Us
  • Terms and Conditions
  • Privacy Policy
  • Contact Us

Disclaimer: All material, including information from or attributed to Quantum Zeitgeist or individual authors of content on this website, has been obtained from sources believed to be accurate as of the date of publication. However, Quantum Zeitgeist makes no warranty of the accuracy or completeness of the information and Quantum Zeitgeist does not assume any responsibility for its accuracy, efficacy, or use. Any information on the website obtained by Quantum Zeitgeist from third parties has not been reviewed for accuracy.

Copyright 2019 to 2026 The Quantum Zeitgeist website is owned and operated by Hadamard LLC, a Wyoming limited liability company.

Manage Consent
To provide the best experiences, we use technologies like cookies to store and/or access device information. Consenting to these technologies will allow us to process data such as browsing behavior or unique IDs on this site. Not consenting or withdrawing consent, may adversely affect certain features and functions.
Functional Always active
The technical storage or access is strictly necessary for the legitimate purpose of enabling the use of a specific service explicitly requested by the subscriber or user, or for the sole purpose of carrying out the transmission of a communication over an electronic communications network.
Preferences
The technical storage or access is necessary for the legitimate purpose of storing preferences that are not requested by the subscriber or user.
Statistics
The technical storage or access that is used exclusively for statistical purposes. The technical storage or access that is used exclusively for anonymous statistical purposes. Without a subpoena, voluntary compliance on the part of your Internet Service Provider, or additional records from a third party, information stored or retrieved for this purpose alone cannot usually be used to identify you.
Marketing
The technical storage or access is required to create user profiles to send advertising, or to track the user on a website or across several websites for similar marketing purposes.
  • Manage options
  • Manage services
  • Manage {vendor_count} vendors
  • Read more about these purposes
View preferences
  • {title}
  • {title}
  • {title}
Manage Consent
To provide the best experiences, we use technologies like cookies to store and/or access device information. Consenting to these technologies will allow us to process data such as browsing behavior or unique IDs on this site. Not consenting or withdrawing consent, may adversely affect certain features and functions.
Functional Always active
The technical storage or access is strictly necessary for the legitimate purpose of enabling the use of a specific service explicitly requested by the subscriber or user, or for the sole purpose of carrying out the transmission of a communication over an electronic communications network.
Preferences
The technical storage or access is necessary for the legitimate purpose of storing preferences that are not requested by the subscriber or user.
Statistics
The technical storage or access that is used exclusively for statistical purposes. The technical storage or access that is used exclusively for anonymous statistical purposes. Without a subpoena, voluntary compliance on the part of your Internet Service Provider, or additional records from a third party, information stored or retrieved for this purpose alone cannot usually be used to identify you.
Marketing
The technical storage or access is required to create user profiles to send advertising, or to track the user on a website or across several websites for similar marketing purposes.
  • Manage options
  • Manage services
  • Manage {vendor_count} vendors
  • Read more about these purposes
View preferences
  • {title}
  • {title}
  • {title}