Skip to content
Quantum Zeitgeist
  • Quantum Computing
    • Quantum Computing News
    • Quantum Research News
    • Quantum Computing Business News
    • Quantum Algorithms
    • Quantum Physics
    • Quantum Hardware
    • Quantum Applications
    • Quantum Security
    • Quantum Sensors
    • Quantum Machine Learning
    • Quantum Funding Landscape
    • Quantum Internet
    • Quantum Features
    • Quantum Programming
    • Quantum Cryptography
    • Quantum Companies
    • Quantum Cloud
  • Technology News
    • Physics
    • Artificial Intelligence
    • Metaverse
    • Machine Learning
    • Robotics
    • Technology Features
  • Quantum Navigator

Tag: Autonomous Driving

  • Drive-Jepa Achieves Multimodal Driving with Video Pretraining and Single Trajectories
    Artificial Intelligence

    Drive-JEPA: Video Pretraining for Multimodal Driving

    by Muhammad Rohail T.February 1, 2026
  • QCraft Scales Autonomous Driving to 1M+ Vehicles with New NOA Solution
    Artificial Intelligence

    QCraft NOA Drives 1M+ Vehicles with One-Chip Solution

    by Dr. DonovanJanuary 26, 2026
  • Autonomous Driving Achieves Generalization with Foundation Models and 90% Variance Capture
    Artificial Intelligence

    Autonomous Driving: Foundation Models Boost Generalization

    by Muhammad Rohail T.January 16, 2026
  • Autonomous Driving Advances with DrivoR’s Multi-Camera Feature Compression and Trajectory Scoring
    Artificial Intelligence

    DrivoR: Quantum Vision for Autonomous Driving

    by Muhammad Rohail T.January 13, 2026
  • Multi-camera Encoding with Flex Achieves 2.2x Inference Gains for End-to-End Driving
    Artificial Intelligence

    Multi-Camera Encoding Boosts Driving Inference 2.2x

    by Muhammad Rohail T.December 12, 2025
  • NVIDIA Advances Open AI Model Development
    Artificial Intelligence

    NVIDIA Advances Open AI Model Development

    by Dr. DonovanDecember 1, 2025
  • Quantum Multimodal Driving Forecasts, Using 9 Qubits, Enable Accurate Trajectory Prediction for Autonomous Vehicles
    Quantum Algorithms

    9-Qubit Quantum Model Predicts Vehicle Trajectories

    by Muhammad Rohail T.November 25, 2025
  • Flad: Federated Learning Framework Enables Autonomous Driving with Cloud-Edge-Vehicle Collaboration
    Technology News

    Federated Learning Drives Cloud-Edge Autonomy

    by Muhammad Rohail T.November 17, 2025
  • Predictive Algorithms Enhance Autonomous Vehicle Safety in Complex Traffic.
    Technology News

    Quantum Algorithms Boost Vehicle Safety in Traffic

    by Dr. DonovanJuly 3, 2025
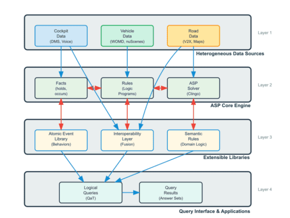
  • AI Vehicle Validation: Data & Logical Query Testing
    Artificial Intelligence

    AI Vehicle Validation: Data & Logical Query Testing

    by Dr. DonovanJuly 2, 2025
  • AI and Over-the-Air Updates Drive Automotive Software Development, Despite Industry Challenges
    Technology News

    AI & OTA Updates Fuel Automotive Software Development

    by Dr. DonovanJune 6, 2025
  • ROI-Guided Point Cloud Compression for Autonomous Driving: Achieving Higher Efficiency and Accuracy
    Artificial Intelligence

    ROI Point Cloud Compression Boosts Driving Accuracy

    by Dr. DonovanApril 23, 2025
  • HKU Researchers Develop Neuromorphic Exposure Control System For Enhanced Machine Vision In Extreme Lighting Conditions
    Artificial Intelligence

    HKU: Neuromorphic Control Boosts Extreme Vision

    by The NeuronMarch 4, 2025
  • Wayve Expands US Operations for Scalable Autonomous Driving Technology
    Artificial Intelligence

    Wayve US Expansion: Scalable Autonomous Driving

    by Dr. DonovanOctober 24, 2024
  • Self-Driving Cars Get Safety Boost from 3D Ultrasound Tech
    Artificial Intelligence

    Self-Driving Cars Get Safety Boost from 3D Ultrasound Tech

    by Dr. DonovanJuly 8, 2024
  • Tsinghua University Researchers Develop 3D Tracking Technology 200 Times Faster Than Traditional Methods
    Quantum Research News

    3D Tracking: Tsinghua Achieves 200x Speed Boost

    by Dr. DonovanJune 21, 2024
  • Revolutionising Machine Vision: Tsinghua University's Photonic Chip Processes Images in Nanoseconds
    Quantum Research News

    Photonic Chip Processes Images in Nanoseconds

    by Dr. DonovanJune 14, 2024
  • Wayve Secures $1.05 Billion from SoftBank, NVIDIA, Microsoft to Pioneer Embodied AI in Autonomous Driving
    Artificial Intelligence

    Wayve Secures $1.05 Billion from SoftBank, NVIDIA, Microsoft to Pioneer Embodied AI in Autonomous Driving

    by Dr. DonovanMay 7, 2024
  • New AI System Enhances Road Safety with Real-Time Pedestrian and Sign Detection
    Artificial Intelligence

    New AI System Enhances Road Safety with Real-Time Pedestrian and Sign Detection

    by Dr. DonovanFebruary 28, 2024
Quantum Computing News
Bluesky Logo

Quantum Computing

  • Quantum Applications
  • Quantum Books
  • Quantum Computing Courses
  • Quantum Machine Learning
  • Quantum Programming

Quantum Computing

  • Quantum Cloud
  • Quantum Landscape
  • Quantum Cryptography
  • Quantum Finance
  • Quantum Hardware
  • Quantum Internet
  • Quantum Investment

Technology

  • Artificial Intelligence
  • Analog Computing
  • Deep Tech
  • Emerging Technology
  • High Performance Computing
  • Machine Learning
  • Space
  • Science
  • Robotics

About Us

  • About Us
  • Write for Us
  • Terms and Conditions
  • Privacy Policy
  • Contact Us

Disclaimer: All material, including information from or attributed to Quantum Zeitgeist or individual authors of content on this website, has been obtained from sources believed to be accurate as of the date of publication. However, Quantum Zeitgeist makes no warranty of the accuracy or completeness of the information and Quantum Zeitgeist does not assume any responsibility for its accuracy, efficacy, or use. Any information on the website obtained by Quantum Zeitgeist from third parties has not been reviewed for accuracy.

Copyright 2019 to 2026 The Quantum Zeitgeist website is owned and operated by Hadamard LLC, a Wyoming limited liability company.

Manage Consent
To provide the best experiences, we use technologies like cookies to store and/or access device information. Consenting to these technologies will allow us to process data such as browsing behavior or unique IDs on this site. Not consenting or withdrawing consent, may adversely affect certain features and functions.
Functional Always active
The technical storage or access is strictly necessary for the legitimate purpose of enabling the use of a specific service explicitly requested by the subscriber or user, or for the sole purpose of carrying out the transmission of a communication over an electronic communications network.
Preferences
The technical storage or access is necessary for the legitimate purpose of storing preferences that are not requested by the subscriber or user.
Statistics
The technical storage or access that is used exclusively for statistical purposes. The technical storage or access that is used exclusively for anonymous statistical purposes. Without a subpoena, voluntary compliance on the part of your Internet Service Provider, or additional records from a third party, information stored or retrieved for this purpose alone cannot usually be used to identify you.
Marketing
The technical storage or access is required to create user profiles to send advertising, or to track the user on a website or across several websites for similar marketing purposes.
  • Manage options
  • Manage services
  • Manage {vendor_count} vendors
  • Read more about these purposes
View preferences
  • {title}
  • {title}
  • {title}
Manage Consent
To provide the best experiences, we use technologies like cookies to store and/or access device information. Consenting to these technologies will allow us to process data such as browsing behavior or unique IDs on this site. Not consenting or withdrawing consent, may adversely affect certain features and functions.
Functional Always active
The technical storage or access is strictly necessary for the legitimate purpose of enabling the use of a specific service explicitly requested by the subscriber or user, or for the sole purpose of carrying out the transmission of a communication over an electronic communications network.
Preferences
The technical storage or access is necessary for the legitimate purpose of storing preferences that are not requested by the subscriber or user.
Statistics
The technical storage or access that is used exclusively for statistical purposes. The technical storage or access that is used exclusively for anonymous statistical purposes. Without a subpoena, voluntary compliance on the part of your Internet Service Provider, or additional records from a third party, information stored or retrieved for this purpose alone cannot usually be used to identify you.
Marketing
The technical storage or access is required to create user profiles to send advertising, or to track the user on a website or across several websites for similar marketing purposes.
  • Manage options
  • Manage services
  • Manage {vendor_count} vendors
  • Read more about these purposes
View preferences
  • {title}
  • {title}
  • {title}